SAN TECH

サンテック・ディスプレイ株式会社

LIQUID CRISTAL DISPLAY
新製品情報 製品案内 会社概要 お問い合わせ
   
製品案内

FS-LCD

FS-LCD

EBT-LCD

PDLC

フィルム液晶

標準モデル

カスタムメイド

動作方法の例 キャラクタタイプLCDモジュール「DM1602A」

PICを使ってキャラクタタイプLCDモジュールを操作してみる (2)
  ===4 bit インターフェイス===

  • 準備(ハード)
    PIC: PIC16F84-10/P
    水晶発振子: 4MHz セラロック
    LCD表示器: カスタム製品のネガ型C1604A(バックライトは白色LED)

    プログラマー:PICkit2 Debug Express
  • 準備(ソフト)
    ・PIC統合開発プログラム「MPLAB」
    ・Cコンパイラ:CCS製PCM
 表示写真(カスタム製品のネガ型LCD)
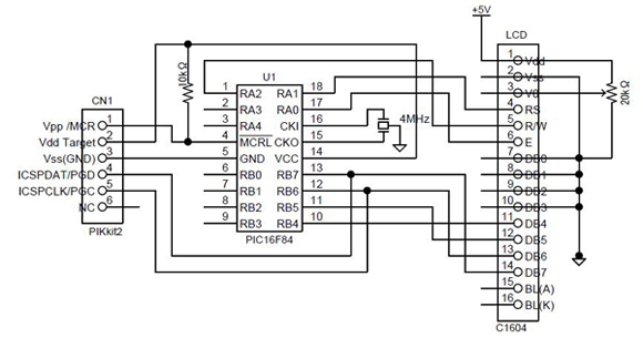
 回路図

PICkit2とICD接続しています。電源(+5V)とGNDもPICkit2より供給。


mainプログラム  includeファイル


 
   
ホームページに戻る 前のページに戻る
このページの先頭へ